HOME
NEWS
COMPANY
COMPANY
MIDについて
会長メッセージ
会社概要
経営理念
沿革
グループ会社
BUSINESS
BUSINESS
Car Dealerグループ
Financeグループ
Real Estateグループ
Transportationグループ
Artwork & Craftmanshipグループ
MOVIES
CONTACT
RECRUIT
ニュースリリース
トップ
ニュースリリース
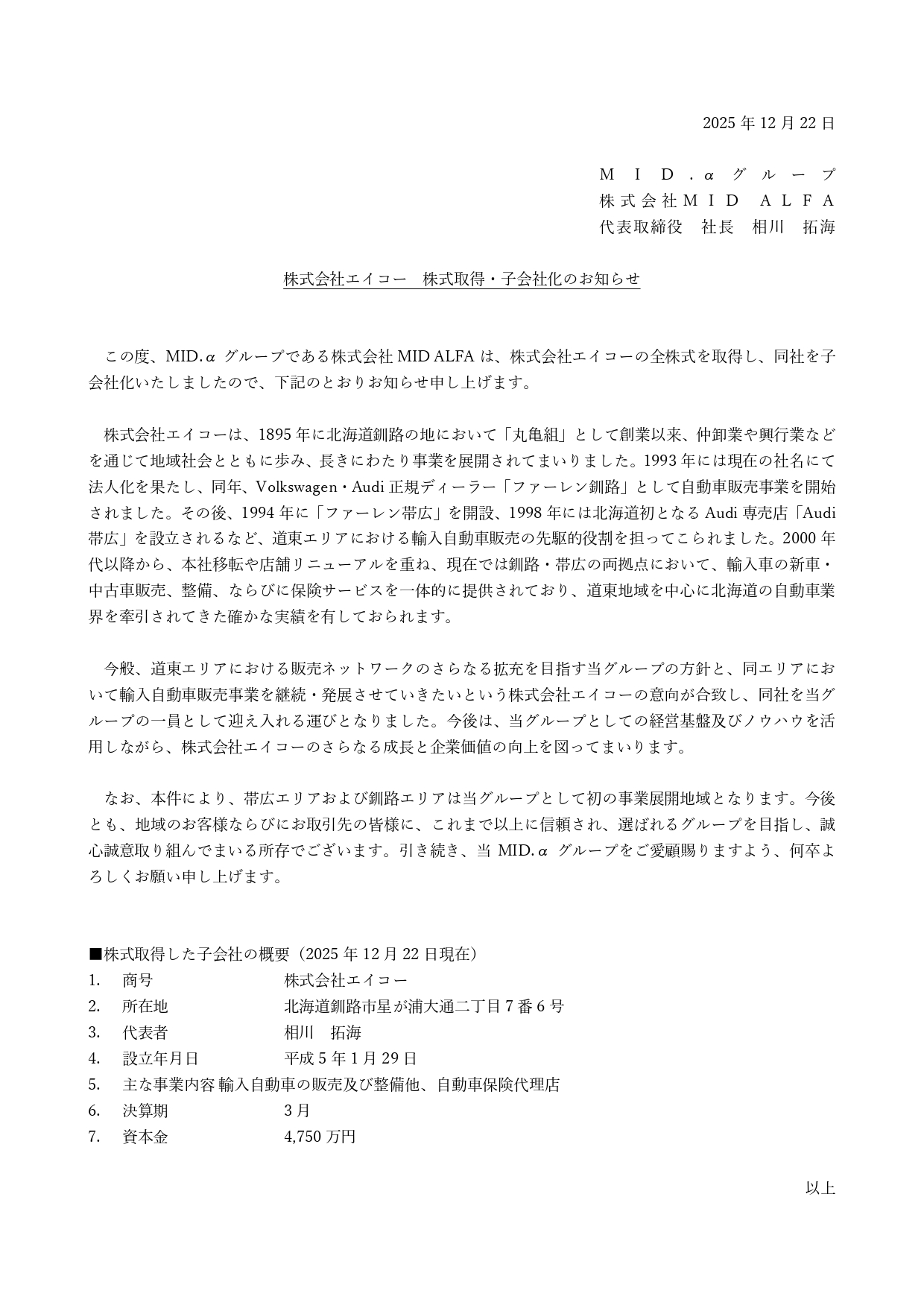
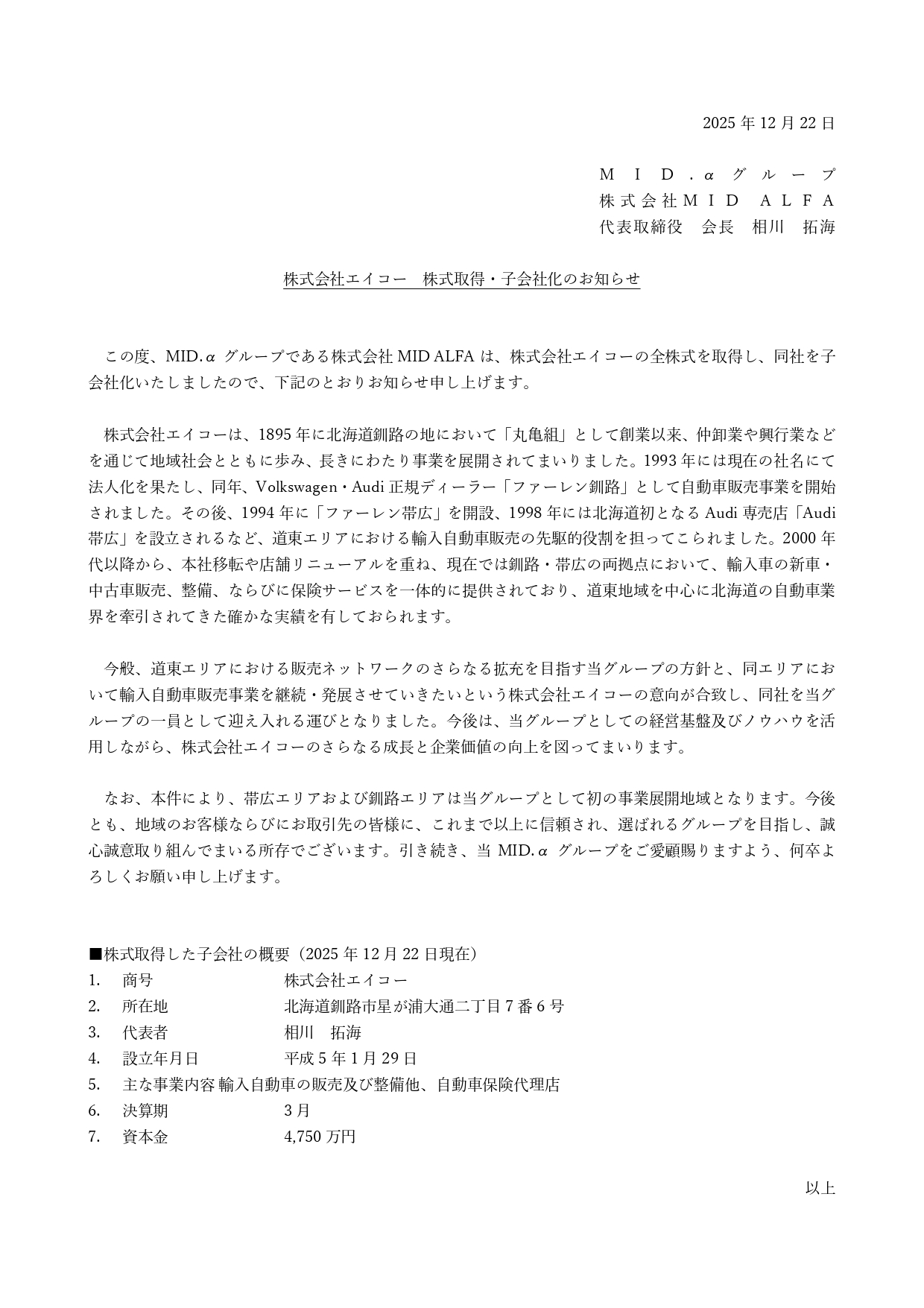
株式会社エイコー 子会社化のお知らせ
2025.12.22
株式会社エイコー 子会社化のお知らせ
Prev
Back
Next